10月18日至27日,第六届澜沧江——湄公河大学生友好运动会暨第八届南亚东南亚国家大学生文化体育昆明交流周在昆明理工大学举行,来自28个国家、33所高校近1000名中外师生参加活动,我校组建国际学生代表团参赛并获得优异成绩。云南师范大学副校长陈飞应邀参加开幕式。

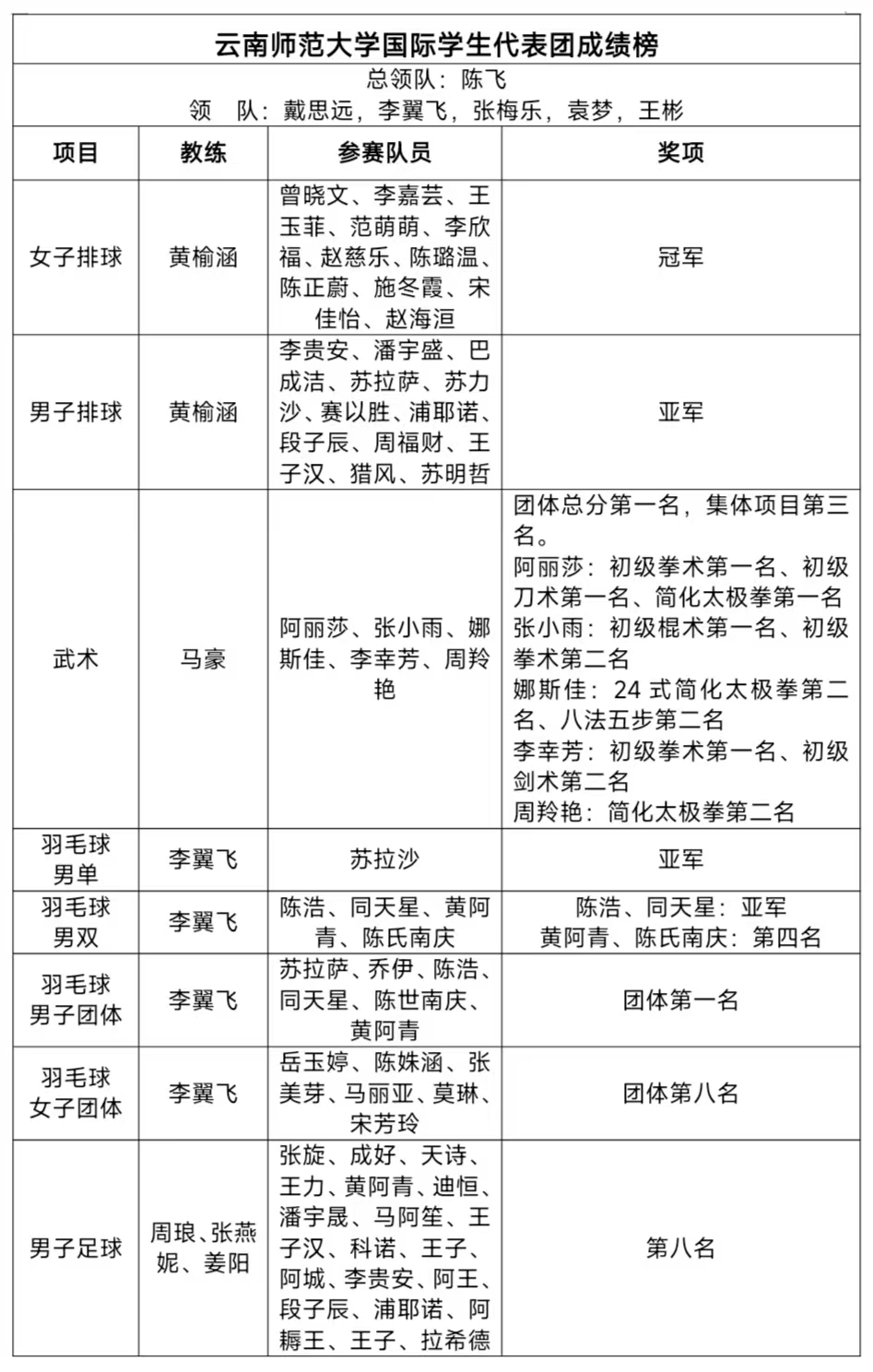
学校选派51名国际学生组成代表团,参加在滇留学生组别中的足球、排球、羽毛球和武术4个大项的比赛。赛场上,运动员们全力拼搏,奋勇争先,取得优异成绩。赛场外,运动员们传递友谊,结交朋友。






云南师范大学牢固树立“健康第一”的教育理念,帮助学生在体育锻炼中享受乐趣、增强体质、健全人格、锤炼意志,坚持德智体美劳五育并举,持续探索国际学生趋同化育人路径,帮助国际学生在筑牢专业基础的同时,实现综合素质提升、身心健康发展、审美培育和社会实践能力的全面提升。




(云南华文学院 供稿)